Instance Verification Kit (IVK)
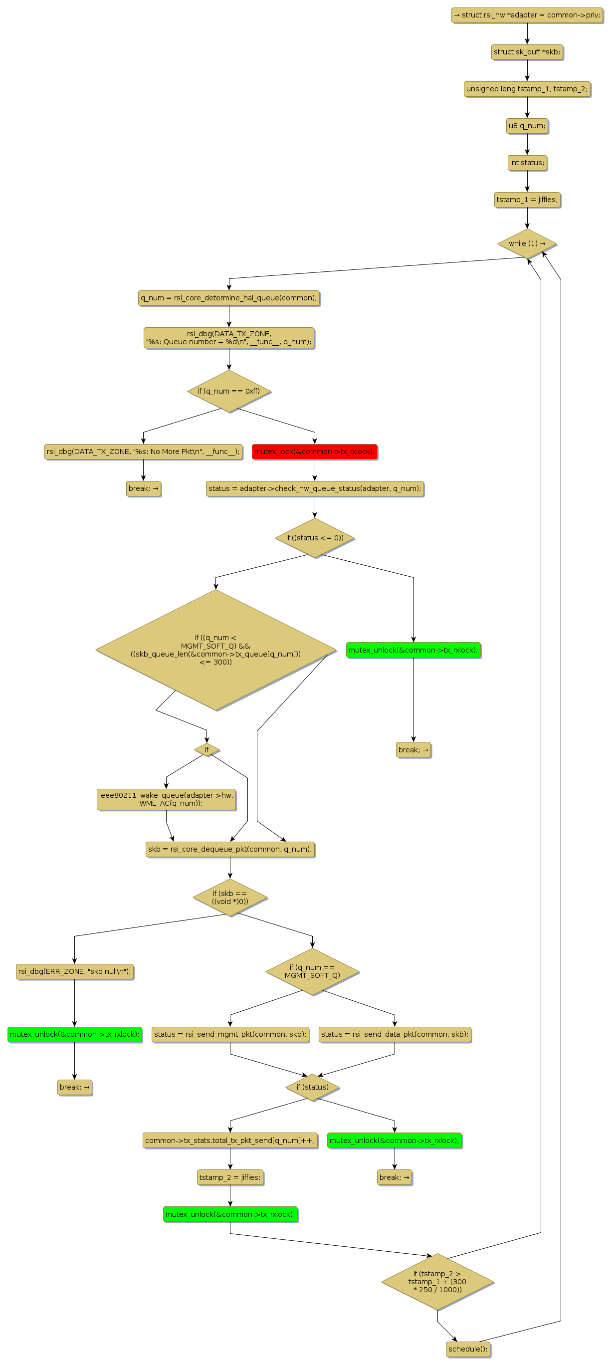
mutex lock @ [7235+31+/linux-3.19-rc1/drivers/net/wireless/rsi/rsi_91x_core.c]
Instance Signature: tx_rxlock
|
The Matching Pair Graph:
|
|
Function Name
|
Control Flow Graph (CFG)
|
Events Flow Graph (EFG)
|
Source Correspondence
|
|
rsi_core_qos_processor
|
|
|
[6800+22+/linux-3.19-rc1/drivers/net/wireless/rsi/rsi_91x_core.c]
|